发布日期:2024/05/16 来源:中国气协 本站有
人浏览
分享到:
近日,根据《工业和信息化部办公厅关于组织开展2023年度国家工业和信息化领域节能降碳技术装备推荐工作的通知》(工信厅节函〔2023〕259号),经省级工业和信息化主管部门及通信管理局、有关中央企业、行业协会推荐,专家评审等程序,形成《国家工业和信息化领域节能降碳技术装备推荐目录(2024年版)》。为进一步听取社会各界意见,现予公示。

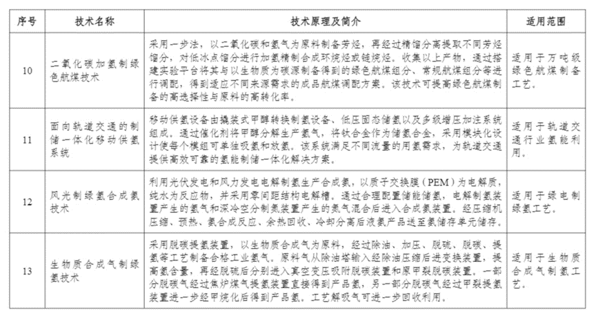
《目录》显示,氢能制氢及利用技术被单独分类,共有15项入选。其中,既有重卡用燃料电池系统、富氢尾气制氢等热门、成熟的技术,也有SOEC、绿色航煤等较为前沿的技术。
具体来看,在氢气制取环节,包括电解水制氢/氨3项,生物质制绿氢1项,尾气制氢1项;在氢气利用环节,包括燃料电池3项,加氢站1项,氢气燃烧应用2项,氢储运2项,绿色航煤技术2项。
作为全球最大氢气生产国,我国氢能产业步入发展“快车道”。陕西研发首条氢燃料电池系统装配线,填补当地燃料电池系统生产的空白,产品性能全国领先;北京氢能产业实现从无到有、从有到优的三级跨越,提前完成质子交换膜、催化剂等关键零部件的自主化应用;四川实现“制储运加用”氢能产业链全覆盖,不断拓展氢能在分布式能源、飞行器等领域的应用,打造“成渝氢走廊”……商业层面方面,迄今全球已经启动的680多个大型氢能项目绝大部分都是由企业直接出资开发,包括埃克森美孚在得克萨斯州开发的全球最大低碳制氢设施、西班牙伊比德罗拉电力公司在普埃托里亚诺建设的欧洲最大工业用氢能工厂,法国企业Lhyfe正在筹建的全球首个海上氢气工厂等。氢能建设方面,绿氢成为了各国一致性的开发重点。美国的《通胀削减法案》提出为绿氢提供最高3美元/千克的税收抵免,而按照启动不久的欧盟绿色交易工业计划,欧盟创新基金将为绿氢提供8亿欧元的专项补贴。同时,日本也推出了2万亿日元的绿色创新基金用以建设大规模的绿氢供应链。业内人士表示,在全球能源向清洁化、低碳化、智能化发展的趋势下,氢能产业已经成为当前能源技术变革的重要方向,要不断完善产业生态,推动氢能产业强链、补链、延链。
来源:第一氢能与燃料电池