
为贯彻落实《国务院关于加快发展康复辅助器具产业的若干意见》(国发〔2016〕60号),进一步加强行业管理、促进康复辅助器具产品与服务规范化建设,更好满足老年人、残疾人、伤病人等群体康复辅助器具配置服务需要,根据《〈中国康复辅助器具目录〉动态调整工作规程》有关要求,民政部组织制定了《中国康复辅助器具目录(2026年版)》。
其中,民政部将氢气机、氢氧机、富氢水机、氢吸饮一体机、氢水杯、富氢泡浴机等产品纳入康复辅助器具目录。
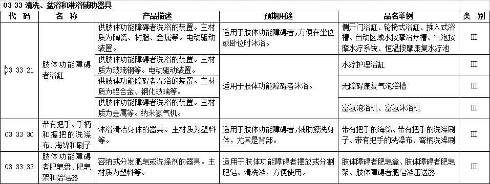
03 个人生活自理和防护辅助器具
品名举例:富氢泡浴机、富氢沐浴机
产品描述:供肢体功能障碍者洗浴的装置。主材质为金属等。纳米氢气机。
预期用途:适用于肢体功能障碍者沐浴。
类别:Ⅲ
代码:03 33 21
名称:肢体功能障碍者浴缸
06 个人医疗辅助器具
品名举例:吸氢机、氢气机
产品描述:提供氢气的装置,出氢量150ml/min-600ml/min。主材质为金属等。外置电源。
预期用途:适用于自主呼吸困难的群体:慢阻肺、肺纤维化、肌无力等中轻度呼吸障碍疾病。
类别:Ⅰ
代码:06 03 20
名称:供氢器
品名举例:氢氧机
产品描述:采用电解水技术,通过将水分解为氢气和氧气的装置,出纯氢或氢氧混合量300-3000ml/min。主材质为金属等。外置电源。
预期用途:适用于亚健康、老年人、慢性疾病等人群,具有辅助抗氧化、抗炎、改善睡眠质量、调节代谢等作用。
类别:Ⅰ
代码:06 03 20
名称:供氢器
品名举例:富氢水机
产品描述:提供富氢水的装置。主材质为金属、塑料、电子元器件等。外置电源。
预期用途:适用于压疮、微循环障碍、长期卧床导致的便秘、口腔炎症等人群。具有抗氧化、抗炎、改善代谢等作用。
类别:Ⅰ
代码:06 03 20
名称:供氢器
品名举例:氢养机、气泡氢饮机
产品描述:净化水和富氢水双重功能的装置,纳米气泡物理溶氢。主材质为金属等。外置电源。
预期用途:适用于压疮、微循环障碍、长期卧床导致的便秘、口腔炎症等群体。
类别:Ⅰ
代码:06 03 20
名称:供氢器
品名举例:氢吸饮一体机
产品描述:提供氢气与氢水的装置。主材质为金属、塑料等。外置电源。
预期用途:适用于压疮、微循环障碍、长期卧床导致的便秘、口腔炎症等群体。
类别:Ⅰ
代码:06 03 20
名称:供氢器
品名举例:固态富氢片
产品描述:与水微电解,产生水溶性氢分子的器具。主材质为玛琳电气石、麦饭石、火山石、镁合金材料等。
预期用途:适用于身体功能障碍者,改善人体亚健康状态,提升生活品质。
类别:Ⅰ
代码:06 03 20
名称:供氢器
品名举例:太赫兹富氢能量杯、氢水杯
产品描述:采用非电解制氢技术,产生高浓度氢分子的器具。主材质为高硼硅玻璃、聚丙烯等。
预期用途:适用于慢性疾病及亚健康人群,有益于改善肠道健康,辅助调节高血压、高血糖、高血脂、高尿酸等慢性病作用。
类别:Ⅰ
代码:06 03 20
名称:供氢器
附:《中国康复辅助器具目录(2026年版)》官方公告及附件查询方式: 民政部官网:www.mca.gov.cn
公告编号:民政部第587号